中职生一样可以考大学,参加高职高考。“3+证书”考试,又称高职高考,是指中专、技校、职中等考生参加全省统一的高考通过录取后入读正规大学就读全日制大专或本科的一种考试。进入大学后的毕业证文凭性质和学历含金量与高中生高考相同,都属于国家统招学历。
中职三年可不是混日子的时光!好好规划,逆袭成学霸、拿下理想大学超简单!
刚考上中职,刚读一年级,或者刚上二年级在读,中职课堂上安排的语数英文化课比较少,如果本身基础就一样,或者不太好,读完中职打算继续升学,参加高职高考读大学的,能早点备考复习就早点,打好基础,后面就比较好冲刺。随着广东省高职高考报考人数越来越多,院校投档录取分数线也会越来越高。如果你的目标是考本科或者是优质的公办专科院校,那么需要考得越高分,早点备考只会赶超更多人。
中职一、二年级:打好基础,明方向 (特别是基础不好的,很多一年级都开始准备复习,打好语数英基础,为后面的“3+证书”高考做准备)
中职三年级:(职三特别是需要实习的,前期没有复习,或者基础一般,更要抓紧时间,高效冲刺)。
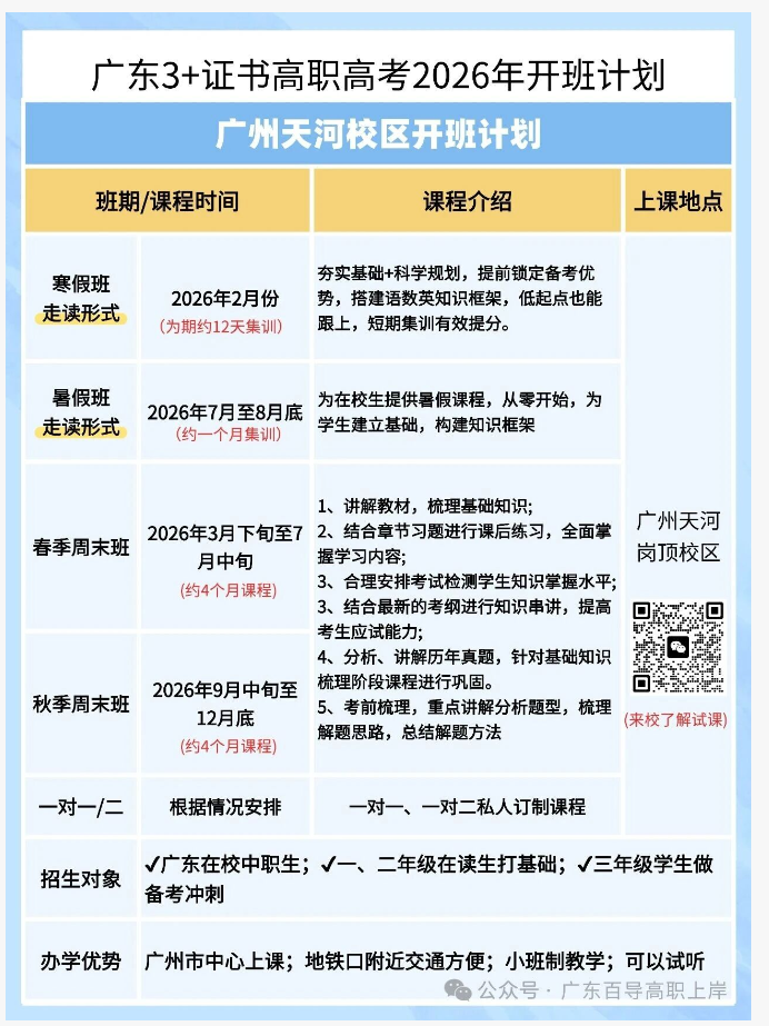
广州高职高考周末辅导班:
周末≠躺平,报名我们广州天河校区3+证书高职高考周末班,我们陪你们热血一战!


面向群体:
✔广东省应往届中职生
✔一、二年级在读生打基础
✔三年级学生做备考冲刺
免责声明:部分稿件来源于网络转载,转载目的在于传递更多信息,并不代表本网赞同其观点和对其真实性负责。如涉及作品内容、版权和其它问题,请在30日内与本网联系,我们将在第一时间删除内容。
高职高考是春季高考的一部分,也叫3+证书考试,是指高等职业教育招生全国统一考试,也称为“中职升高职考试”。它是由国家教育部组织实施的全国性考试,旨在选拔中等职业学校....
高职高考是春季高考的一部分,也叫3+证书考试,是指高等职业教育招生全国统一考试,也称为“中职升高职考试”。它是由国家教育部组织实施的全国性考试,旨在选拔中等职业学校....
2026届考生请收藏本文章!广东“3+证书”高职高考语数英3科总分450分。2025年广东高职高考很多人落榜但也有幸运儿低分上岸公办!公办录取分在200分以下的学校有8所!而且都是...
广州民航职业技术学院位于广东省广州市,是民航内最早一所独立设置实施高等职业教育的全日制公办普通高校。学校源自1980年由原中国民航广州管理局举办的技工学校。1984年在此...
广东3+证书本科机器人工程专业校考培训班招生:专业招生院校:广东白云学院,广东科技学院广东白云学院/广东科技学院3+证书本科机器人工程专业校考培训。证书要求: 教育部考...
广东高职高考也叫“3+证书”,全称为普通高等学校招收中职毕业生“3+专业技能课程证书”招生考试。是中专、技校、职中等参加高考入读正规大学的一种途径。其性质是普通高等教....

- 扫码关注 -