高职高考是春季高考的一部分,也叫3+证书考试,是指高等职业教育招生全国统一考试,也称为“中职升高职考试”。它是由国家教育部组织实施的全国性考试,旨在选拔中等职业学校毕业生,进入高等职业院校继续深造。
高职高考是中专、技校、职中等学生参加高考入读正规大学的一种途径,与普通高中生参加高考入读的性质相同,含金量最高。
高职高考比普通高考简单的地方在于:考试科目少、竞争人数比高考少,以上两个原因即可让我们晒掉,一大批对手,对于中职生来说,这也是优势!
在读中职生、技校生,准备参加2027年1月3+证书考试的中职、中专、技校应届生和往届生,面向广东全省各市招生。
准备参加2027届广东3+证书考试,基础不好,但现在要实习,上辅导班没时间,网课辅导效果没这么好,又想上面授课,那么【寒假班】【周末班】很适合你。
刚上职中一年级、二年级,文化课基础太差,或者没基础,到时毕业想参加高职高考,很多学生和家长未雨绸缪,开始找辅导班培训语数英文化课啦!专为中职生定制的零基础教学【寒假班】【周末班】无疑是最适合这类中职生的。
报名参加寒假、周末辅导班可以帮助学生管理备考时间,制定备考计划,老师和同学位也会分享一些有效的备考方法,帮助学生,一起努力。

1、寒假短期集训班◾上课时间:2026年1月底开课,为期12天集训,走读形式(具体课程安排咨询老师)◾招生人群:寒假班适合在校中职中专生,在读一二年级,基础太差或者想考学校高职高考班,提高文化课成绩短期提分可选择寒假班。
2、周末班◾上课时间:春季周末班2026年3月底上到7月中旬,走读形式,约4个月课程;秋季周末班2026年9月中旬上至12月底,走读形式约4个月课程(具体课程安排咨询老师)◾招生人群:适合在校学生,中职职高学生打基础,或者应届生实习生冲刺备考。
3、一对一针对性辅导一对一针对性辅导,无论是线上还是线下,在时间上最大的优势,是可以根据自己上班和休息的时间来安排;在辅导的效果上最大的优势,是可以度身定做辅导方案,保证教的内容能最大限度贴合同学的基础实际;在辅导效率上最大的优势,在课堂上可保障与老师一对一的沟通,及时的解决问题;
4、暑假班◾上课时间:2026年7月上至8月底,约2个月,走读形式(具体课程安排咨询老师)◾招生人群:暑假班适合在校中职中专生,在读一二年级,基础太差或者想考学校高职高考班,提高文化课成绩短期提分可选择暑假班。
寒假班、周末班火热招生中:


3+证书高职辅导周末班和寒假班,一直是大家期待的班型,欢迎学生和家长到校参观咨询~在校职中生,或在实习的同学位可以利用假期、周末时间集中培训的辅导,有针对性的学习和辅导,会帮你少走些弯路。
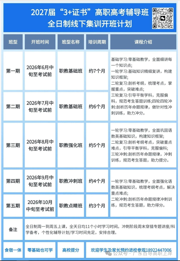
全日制集训班火热招生中:

另外,如果你是27届考生,职三,后期不需要上课,可以选择集训班,周一到周五全天学习,校内住宿,吃住学一体。独立校园,封闭式管理。充足的学习时间,从基础到提升到冲刺。
免责声明:部分稿件来源于网络转载,转载目的在于传递更多信息,并不代表本网赞同其观点和对其真实性负责。如涉及作品内容、版权和其它问题,请在30日内与本网联系,我们将在第一时间删除内容。
26高职高考多努力才能上公办!公办分数有多高?⭐公办院校分数线规律(参考2025年)✅热门地区(广/深/佛/莞):320分+(竞争白热化)深职大、顺职等头部院校:350分+冲稳广州...
2024年广东学考人数暴涨至40.7万人而学考公办才招9.4万人因此今年公办分数排位比去年再次上涨!且分数线也涨了如今越来越多的高中生了解到春季高考读大学的优势因此春季学考的...
广东中职生报考高职高考3+证书考试难度大吗?2025 年本科层次共有 12 所本科高校参与录取,新增招生院校 3 所,共招生录取 1823 名考生,比 2024 年增长 463 人,...
广东春季高考舞蹈类统考11121 私立华联学院(民办)12576、珠海艺术职业学院(民办)12954 汕头职业技术学院12961 广东亚视演艺职业学院(民办)12962 广东省外语艺术职业...
高中生除了可以参加夏季高考外,还有春季高考,1月份的小高考,也叫语数英学考。有同学问,夏季高考和春季高考区别,分数线,整理好了,一起来看看!广东学考也叫“春季高考”...
距对想要备考3+证书考试的高职高考考生而言, 备考阶段的每一分努力都关乎升学梦想的实现。但基础薄弱、偏科严重、 考点把握不准、备考效率低下等问题,往往成为阻碍上岸的...

- 扫码关注 -