高职高考是春季高考的一部分,也叫3+证书考试,是指高等职业教育招生全国统一考试,也称为“中职升高职考试”。它是由国家教育部组织实施的全国性考试,旨在选拔中等职业学校毕业生,进入高等职业院校继续深造。
高职高考是中专、技校、职中等学生参加高考入读正规大学的一种途径,与普通高中生参加高考入读的性质相同,含金量最高。
高职高考比普通高考简单的地方在于:考试科目少、竞争人数比高考少,以上两个原因即可让我们晒掉,一大批对手,对于中职生来说,这也是优势!
刚上职中一年级、二年级,文化课基础太差,或者没基础,到时毕业想参加高职高考,很多学生和家长未雨绸缪,开始找辅导班培训语数英文化课啦!专为中职生定制的零基础教学【周末班】无疑是最适合这类中职生的。
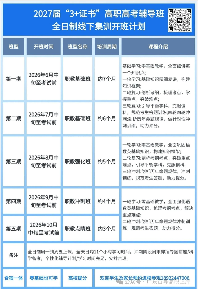
今年应届生,准备参加2027届广东3+证书考试,基础不好,想冲公办,考本科,那么【全日制集训班】很适合你。报名参加我们的高职高考辅导班可以帮助学生管理备考时间,制定备考计划,老师和同学位也会分享一些有效的备考方法,帮助学生,一起努力。


1、寒假短期集训班◾上课时间:2026年1月底开课,为期15天集训,走读形式(具体课程安排咨询老师)◾招生人群:寒假班适合在校中职中专生,在读一二年级,基础太差或者想考学校高职高考班,提高文化课成绩短期提分可选择寒假班。
2、周末班◾上课时间:春季周末班2026年3月底上到7月中旬,走读形式,约4个月课程;秋季周末班2026年9月中旬上至12月底,走读形式约4个月课程(具体课程安排咨询老师)◾招生人群:适合在校学生,中职职高学生打基础,或者应届生实习生冲刺备考。
3、全日制走读班◾上课时间:预计2026年4月份开班,上到考试前,走读形式,约8个月课程(具体课程安排咨询老师)◾招生人群:适合应届生冲刺备考的职三,后期不需要上课,可以选择集训班,周一到周五全天学习。从基础-强化-冲刺课程,冲刺公办考本科。
4、一对一针对性辅导一对一针对性辅导,无论是线上还是线下,在时间上最大的优势,是可以根据自己上班和休息的时间来安排;在辅导的效果上最大的优势,是可以度身定做辅导方案,保证教的内容能最大限度贴合同学的基础实际;在辅导效率上最大的优势,在课堂上可保障与老师一对一的沟通,及时的解决问题;
5、暑假班◾上课时间:2026年7月至8月底,约1个月,走读形式(具体课程安排咨询老师)◾招生人群:暑假班适合在校中职中专生,在读一二年级,基础太差或者想考学校高职高考班,提高文化课成绩短期提分可选择暑假班。
3月份周末班火热招生中:

3+证书高职辅导周末班,一直是大家期待的班型,欢迎学生和家长到校参观咨询~在校职中生,或在实习的同学位可以利用假期、周末时间集中培训的辅导,有针对性的学习和辅导,会帮你少走些弯路。
另外,如果你是27届考生,职三,后期不需要上课,可以选择集训班,周一到周五全天学习,校内住宿,吃住学一体。独立校园,封闭式管理。充足的学习时间,从基础到提升到冲刺。
上一篇:2027年广东高职高考辅导班简章!广东应往届中职生/复读可报!班型费用校区→
下一篇:已经是最后一篇
免责声明:部分稿件来源于网络转载,转载目的在于传递更多信息,并不代表本网赞同其观点和对其真实性负责。如涉及作品内容、版权和其它问题,请在30日内与本网联系,我们将在第一时间删除内容。
2026届考生请收藏本文章!广东“3+证书”高职高考语数英3科总分450分,需要多少分才能填志愿?多少分才有机会被理想院校录取?整理了2025年的院校投档分数线! 2025年高职高考...
广州市天河职业高级中学在校中职生报3+证书高职高考周末辅导班 广州3+证书辅导班天河区岗顶校区,针对在校中职生开设3+证书周末班,针对中职一二三年级的在校学生想要备生高职...
距离2026春季高考(语数英学业考)考试,已经只剩下180多天了!复读,或者第一次考的高中生,师姐要给同学们敲警钟啦!千万不要掉以轻心!毕竟报考人数一年比一年激增,2024年报...
中职生备考2026年高职高考,语数英文化科基础不好、想上岸优质公办或者本科的同学,建议可以找正规机构、辅导班,专业的学习辅导,备考会更高效。本科大学校内上课,全程班(6...
中职生备考2026年高职高考,语数英文化科基础不好、想上岸优质公办或者本科的同学,建议可以找正规机构、辅导班,专业的学习辅导,备考会更高效。大学校内上课,新易学白云校...
学校代码:14758创办时间:2021年属性:公办专科 校区:梅州面积:校园占地面积600亩,包括校本部东区、西区、北区,广梅产业园校区,总建筑面积30万平方米学费:5250-8000住...

- 扫码关注 -