2026年高职高考考完了,今年感觉发挥不理想?考试失手了? 今年是裸考?犹豫复读二战的人数很多 录取结果不如人意,当心仪院校近在咫尺却失之交臂,当不甘于 “将就” 的未来 —— 别怕!高职高考复读,正是为有追求的你量身打造的 “逆袭通道”。
这 7 种情况,果断选择复读!
意外失手型:因身体不适、心态失衡等突发情况发挥失常,实力未完全展现;
裸考冲刺型:未系统复习或仓促备考,分数远低于预期,提分空间巨大;
目标明确型:瞄准深职大、广轻、深信院等优质院校,今年差一步上岸;
专业不满型:被不喜欢的专业录取,想冲刺对口优势专业;
志愿失误型:高分低报、误报退档,并非实力问题;
潜力未挖型:中职阶段基础薄弱,但动手能力强、肯吃苦,适合技能 + 文化的考核模式;
不甘现状型:被民办专科录取,想通过复读冲击公办本科或优质高职。
已经离开学校不能复读(自学和报辅导班都可以复读)
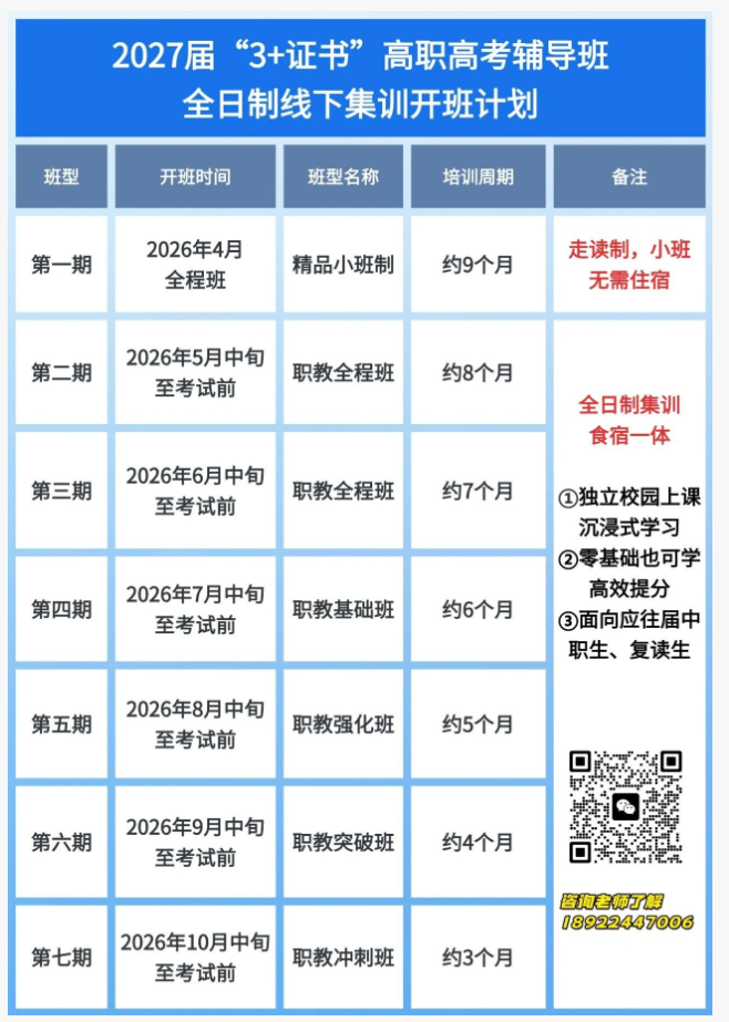
2027届高职高考线下复读班开始报名啦~

如果觉得今年考得不满意的,觉得去民办读书费用太高的,不妨复读,再战一年!可是复读明年压力更大,自习不自律,想去线下班培训,提高分数,大胆来!

@2027届的3+备考生,如果你的基础比较差,担心自制力不够,平时学习管不住自己,不能对学习保持长时间的专注,自学学习效果不明显。不妨来新易学一起来抱团学习,专业的老师指导,督促学习进度,提分上公办、冲本科才是关键!


多个班型选择,全日制集训班多期班型、周末班、寒假班、暑假班、一对一。
全日制集训班:
针对学生:中专中职第三年同学、往届生或可全日制的同学课程时间:4月(走读制)和5月、6月、7月、8月、9月、10月均有开班,一直上到考试前
备注:周一至五全天上课,除4月走读班外,其他集训班提供宿舍,校内食宿一体。两种可选择!
周末辅导班针对学生:周一到周五在校上课或在上班的同学课程时间:周六日两天全天上课,3月和9月两期
上课科目:语文、数学、英语备注:天河教学点,近地铁口市中心交通方便,走读
暑假班:
针对学生:中专中职在读同学、往届生课程时间:7月至8月
备注:走读制,没有住宿焦虑,约一个月集训
寒假班:
针对学生:中专中职在读同学、特别是一年级二年级学生课程时间:1月下旬至2月中旬
备注:走读制,没有住宿焦虑,15天集训,中途休息一天
一对一/一对二:
针对学生:中专中职应往届生,偏科,精准补弱课程时间:根据学生和老师的情况协调安排。
免责声明:部分稿件来源于网络转载,转载目的在于传递更多信息,并不代表本网赞同其观点和对其真实性负责。如涉及作品内容、版权和其它问题,请在30日内与本网联系,我们将在第一时间删除内容。
广东生态工程职业学院是于2014年3月经广东省人民政府批准设立、教育部备案的全日制公办普通高等职业学院。学校现有广州天河和海珠2个校区,占地面积近700亩,另有校外实训基地...
广东文理职业学院是广东省人民政府批准成立,国家教育部备案,面向全国招收国家任务生的全日制普通高等院校,隶属广东省教育厅。学院坐落在南海之滨的中国首批对外开放沿海港...
广东高中毕业生、复读生备考26届春季高考,想报班学习,线下价格贵或无法线下上课,基础一般又想冲公办,这个春季高考网课适合你!我们推出全新版本网络视频课,适合经费有限...
1. 往届毕业生在家自学,没有去复读能否报名高考?答:可以。符合我省普通高考报名条件的往届毕业生,在家自学、复读均可报名我省普通高考。2. 已经本科或专科毕业了,还可以...
2025年,报考广东3+证书考试的人数达20.3万,在这庞大的考生群体中,达到本科线、有资格冲击本科院校的学生为45415人,但本科院校的招生计划为1825人。这意味着,就算符合本科...
广东2025年高考收官,大家都很关心什么时候能查到成绩。根据南方+最新消息,今年广东高考6月25日左右放榜!放榜当天公布考生成绩+各批次录取控制线!6月17日,广东省教育考试...

- 扫码关注 -