很多中专二年级或三年级的学生,想参加2026年的高职高考,但自己又什么都不了解,盲目的去备考,这样子根本不可能考上。
打算参加高职高考的中职生,这些常见的问题整理好了,看看有没有你想问的,先看完!
01.什么是高职高考?考什么?
时至今日,还有中职生没听说过高职高考😂(没开玩笑)包括家长可能也不是很了解,孩子读了中职、技校也是可以参加高考读大学。

现增加为12所本科院校。

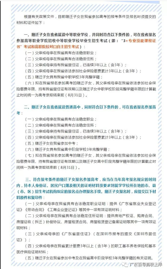
02. 高职高考报名有要求吗?
广东省高职高考报名条件,分为广东省户籍考生和非广东省户籍考生。

非广东省户籍考生,符合随迁子女报考条件也可以参加。
什么是随迁子女?

03.高职高考“3+证书”证书有要求吗?
1、广东省教育考试院组考和颁发的14种专业技能课程证书。
2、教育部考试中心组考和颁发的全国计算机等级证书、全国英语等级证书。
3、人社部门职业技能鉴定考核机构(各级职业技能鉴定指导中心)组考和颁发的汽车维修工、保育员等21种中级及以上职业资格证书。
4、卫生行政主管部门颁发的护士执业资格考试成绩合格证明或护士执业证书。(退役士兵报考,不设证书要求)
5、“1+X证书制度试点”职业技能等级证书
04.高职高考是所有学校都能填报吗?
广东高职高考共有106所院校,12所本科院校,67所公办专科,30所民办专科院校。
免责声明:部分稿件来源于网络转载,转载目的在于传递更多信息,并不代表本网赞同其观点和对其真实性负责。如涉及作品内容、版权和其它问题,请在30日内与本网联系,我们将在第一时间删除内容。
我省2026年普通高等学校招收中等职业学校毕业生统一考试(简称“3+证书”考试)定于2026年1月10日至11日举行,具体考试科目及时间安排如下:关于3+证书的时间节点安排。大致节...
广东水利电力职业技术学院创建于1952年,是经教育部批准成立的一所公办全日制大专院校,隶属广东省水利厅,业务上接受广东省教育厅指导。学院由广州天河校区、广州从化校区、...
高职高考是春季高考的一部分,也叫3+证书考试,是指高等职业教育招生全国统一考试,也称为“中职升高职考试”。它是由国家教育部组织实施的全国性考试,旨在选拔中等职业学校....
广州城建职业学院,是民办专科院校王者,办学实力超越部分公办专科。学校拥有全省民办专科多个第一,入选广东省域高水平高等职业院校建设计划(升本必备)、广东省高等职业教...
学校代码:12736 创办时间:1985年属性:公办专科 校区:禅城校区、高明校区、南海校区面积:1224亩 在校生:近2万人院系设置:目前设有13院2部,即纺织学院、服装学院...
现就做好我省2026年普通高校招收中等职业学校毕业生“3+证书”考试招生有关工作通知如下:一招生对象(一)取得相应专业技能证书(含专业技能课程证书、职业资格证书、职业技...

- 扫码关注 -