广东省中职生及家长注意!无论是在校中职生,还是应届生复读生,可以通过参加3+证书高考上全日制大学,文凭和普通高中生考上一致。
高职高考是春季高考的一部分,也叫3+证书考试,是指高等职业教育招生全国统一考试,也称为“中职升高职考试”。它是由国家教育部组织实施的全国性考试,旨在选拔中等职业学校毕业生,进入高等职业院校继续深造。
高职高考是中专、技校、职中等学生参加高考入读正规大学的一种途径,与普通高中生参加高考入读的性质相同,含金量最高。
高职高考比普通高考简单的地方在于:考试科目少、竞争人数比高考少,以上两个原因即可让我们晒掉,一大批对手,对于中职生来说,这也是优势!03.“3+证书”是指语数英三科+证书。
考核依据:专科批次录取的考核依据:文化科目成绩+技能证书。本科批次录取的考核依据:文化科目成绩50%+职业技能测试40%+技能证书10%。
考试难度:高职高考主要考察范围是普通高一、高二必修的内容。考试的难度不大,比普通高考要简单得多,容易得多。
近年来,3+证书录取分数普遍提高。考生人数增长、备考意识提升、教学资源优化、证书政策以及省控线调整等多重因素共同作用,导致3+证书高考考生的分数整体呈现上升趋势。
2025年公办录取分数的起点提高了10多分,往年最低的加权平均分最低在190分,今年是202分,比2024年高出10多分。
中职生的文化课基础相对薄弱,数学的公式推导、语文的古诗文积累、英语的语法运用,都需要长期沉淀。职一、职二可以分阶段拆解知识点:职一打基础(背诵单词、吃透课本例题),职二强化训练(专项突破薄弱项、开始刷真题),等到职三冲刺时,就能轻松应对高频考点,而不是面对满屏错题手足无措。
所以上岸优质公办或者本科的中职生同学,建议职一、职二就开始准备了,找正规机构、辅导班,专业的学习辅导,备考会更高效。高职高考总分450 分,多一分就多一份录取公办院校、热门专业的可能!

3+证书高职辅导周末班和寒假班,一直是大家期待的班型,欢迎学生和家长到校参观咨询~在校职中生,或在实习的同学位可以利用假期、周末时间集中培训的辅导,有针对性的学习和辅导,会帮你少走些弯路。
现在报名,解锁双重福利!
①现报名预交100 享立减 1000 元学费;
②团报活动:三人组团每人立减 300 元,五人组团每人立减 500 元!
预约免费试听课,当场测评学习水平,定制专属提分方案!


哪些同学适合寒假班 / 周末班?
准备参加2027届广东3+证书考试,基础不好,但现在要实习,上辅导班没时间,网课辅导效果没这么好,又想上面授课,那么【寒假班】【周末班】很适合你。
刚上职中一年级、二年级,文化课基础太差,或者没基础,到时毕业想参加高职高考,很多学生和家长未雨绸缪,开始找辅导班培训语数英文化课啦!专为中职生定制的零基础教学【寒假班】【周末班】无疑是最适合这类中职生的。
报名参加寒假、周末辅导班可以帮助学生管理备考时间,制定备考计划,老师和同学位也会分享一些有效的备考方法,帮助学生,一起努力。

1、寒假短期集训班
◾上课时间:2026年1月底开课,为期12天集训,走读形式(具体课程安排咨询老师)
◾招生人群:寒假班适合在校中职中专生,在读一二年级,基础太差或者想考学校高职高考班,提高文化课成绩短期提分可选择寒假班。
2、周末班
◾上课时间:春季周末班2026年3月底上到7月中旬,走读形式,约4个月课程;秋季周末班2026年9月中旬上至12月底,走读形式约4个月课程(具体课程安排咨询老师)
◾招生人群:适合在校学生,中职职高学生打基础,或者应届生实习生冲刺备考。
3、一对一针对性辅导
一对一针对性辅导,无论是线上还是线下,在时间上最大的优势,是可以根据自己上班和休息的时间来安排;在辅导的效果上最大的优势,是可以度身定做辅导方案,保证教的内容能最大限度贴合同学的基础实际;在辅导效率上最大的优势,在课堂上可保障与老师一对一的沟通,及时的解决问题;
4、暑假班
◾上课时间:2026年7月上至8月底,约2个月,走读形式(具体课程安排咨询老师)
◾招生人群:暑假班适合在校中职中专生,在读一二年级,基础太差或者想考学校高职高考班,提高文化课成绩短期提分可选择暑假班。
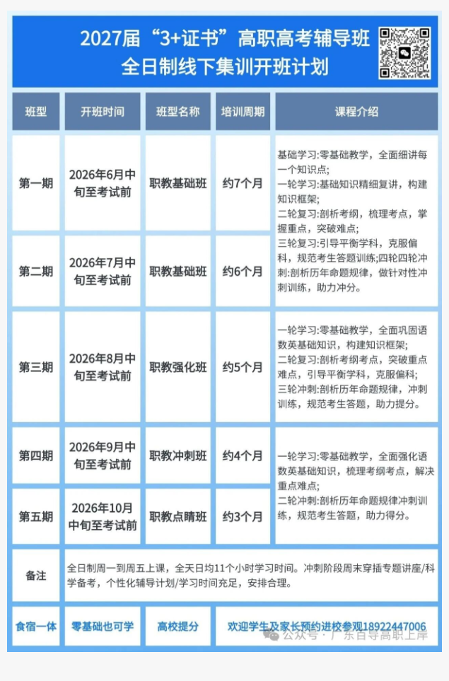
5、全日制集训班
另外,如果你是27届考生,职三,后期不需要上课,可以选择集训班,周一到周五全天学习,校内住宿,吃住学一体。独立校园,封闭式管理。充足的学习时间,从基础到提升到冲刺。

免责声明:部分稿件来源于网络转载,转载目的在于传递更多信息,并不代表本网赞同其观点和对其真实性负责。如涉及作品内容、版权和其它问题,请在30日内与本网联系,我们将在第一时间删除内容。
珠海市人民政府举办的全日制公办高职院校。广东省示范性高等职业院校。省域高水平高等职业院校建设计划建设单位。高职院校创新创业示范校50强。高等职业院校国际影响力50强。...
随着职业教育升学通道的不断拓宽,“高职高考” 已成为中职生实现学历提升、冲刺本科或优质专科的重要路径。了解什么是3+证书考试?“3+证书”考试,全称为普通高等学校招收...
一、报考条件考生须同时符合以下三个条件:(一)已取得2025年广东省普通高考报名资格的中等职业学校(含职业高中、中专、成人中专、技工学校、技师学院)毕业生。普通高中应...
学校名称:广东建设职业技术学院学校代码:12741学校属性:专科【公办】学校地区:广州校区、清远校区学费:5250-6410住宿费:980-1000学校特色:广东建设职业技术学院是省内...
广东考生一年有2次机会考取专科院校,一次是6月的夏季高考,一次1月的春季高考。如果你对比目标定位在专科院校,或者是本科线上下徘徊,如果你想冲本保专,那春季高考就是“拯...
026届高职高考周末班火热招生!!9月开课欢迎学生和家长到校参观了解支持试课!9月班火热报名:周末≠躺平,报名我们广州天河校区3+证书高职高考周末班,我们陪你们热血一战!...

- 扫码关注 -