高职高考是春季高考的一部分,也叫3+证书考试,是指高等职业教育招生全国统一考试,也称为“中职升高职考试”。它是由国家教育部组织实施的全国性考试,旨在选拔中等职业学校毕业生,进入高等职业院校继续深造。
高职高考是中专、技校、职中等学生参加高考入读正规大学的一种途径,与普通高中生参加高考入读的性质相同,含金量最高。
高职高考比普通高考简单的地方在于:考试科目少、竞争人数比高考少,以上两个原因即可让我们晒掉,一大批对手,对于中职生来说,这也是优势!

3+证书高职辅导周末班和寒假班,一直是大家期待的班型,欢迎学生和家长到校参观咨询~在校职中生,或在实习的同学位可以利用假期、周末时间集中培训的辅导,有针对性的学习和辅导,会帮你少走些弯路。
准备参加2027届广东3+证书考试,基础不好,但现在要实习,上辅导班没时间,网课辅导效果没这么好,又想上面授课,那么【寒假班】【周末班】很适合你。
刚上职中一年级、二年级,文化课基础太差,或者没基础,到时毕业想参加高职高考,很多学生和家长未雨绸缪,开始找辅导班培训语数英文化课啦!专为中职生定制的零基础教学【寒假班】【周末班】无疑是最适合这类中职生的。
报名参加寒假、周末辅导班可以帮助学生管理备考时间,制定备考计划,老师和同学位也会分享一些有效的备考方法,帮助学生,一起努力。

1、寒假短期集训班
◾上课时间:2026年1月底开课,为期12天集训,走读形式(具体课程安排咨询老师)
◾招生人群:寒假班适合在校中职中专生,在读一二年级,基础太差或者想考学校高职高考班,提高文化课成绩短期提分可选择寒假班。
2、周末班
◾上课时间:春季周末班2026年3月底上到7月中旬,走读形式,约4个月课程;秋季周末班2026年9月中旬上至12月底,走读形式约4个月课程(具体课程安排咨询老师)
◾招生人群:适合在校学生,中职职高学生打基础,或者应届生实习生冲刺备考。
3、一对一针对性辅导
一对一针对性辅导,无论是线上还是线下,在时间上最大的优势,是可以根据自己上班和休息的时间来安排;在辅导的效果上最大的优势,是可以度身定做辅导方案,保证教的内容能最大限度贴合同学的基础实际;在辅导效率上最大的优势,在课堂上可保障与老师一对一的沟通,及时的解决问题;
4、暑假班
◾上课时间:2026年7月上至8月底,约2个月,走读形式(具体课程安排咨询老师)
◾招生人群:暑假班适合在校中职中专生,在读一二年级,基础太差或者想考学校高职高考班,提高文化课成绩短期提分可选择暑假班。
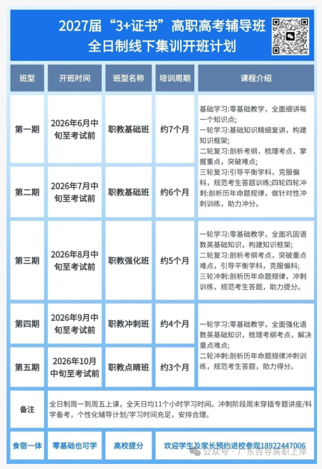
5、全日制集训班
另外,如果你是27届考生,职三,后期不需要上课,可以选择集训班,周一到周五全天学习,校内住宿,吃住学一体。独立校园,封闭式管理。充足的学习时间,从基础到提升到冲刺。
免责声明:部分稿件来源于网络转载,转载目的在于传递更多信息,并不代表本网赞同其观点和对其真实性负责。如涉及作品内容、版权和其它问题,请在30日内与本网联系,我们将在第一时间删除内容。
广州市天河职业高级中学在校中职生报3+证书高职高考周末辅导班 广州3+证书辅导班天河区岗顶校区,针对在校中职生开设3+证书周末班,针对中职一二三年级的在校学生想要备生高职...
中文名称:广州华南商贸职业学院创办时间:2005年类别:民办大学学校类型:财经类属性:省属高校所属地区:广东广州主管部门:广东省教育厅录取批次:专科学校代码:13927学费...
护理专业是中职生升学热门专业之一,同时也是被教育部、卫生部等六部委列入国家紧缺人才专业,予以重点扶持。2025年广东有37所院校开设3+证书护理学专业,其中本科2所,专科34...
广东学考也叫“春季高考”,一般情况下在每年1月份开考。通过广东学考,有机会录取广东省内的公办/民办专科院校。相比于高考而言,难度更小。成绩较差的准高三生/复读生可以重...
中山职业技术学院位于我国伟大民主革命先行者孙中山先生的故乡——广东省中山市,是市政府投资兴办的全日制普通高等学校,占地810亩。始建于2004年12月,是“国家优质专科高等...
目前广东春季高考已经成为了省内高职院校招生的主渠道,广东应届准高三的学生,都可以通过春季高考和夏季高考来读大学。春季高考是什么?答:春季高考主要有五种招生类型,包...

- 扫码关注 -