高职高考是春季高考的一部分,也叫3+证书考试,是指高等职业教育招生全国统一考试,也称为“中职升高职考试”。它是由国家教育部组织实施的全国性考试,旨在选拔中等职业学校毕业生,进入高等职业院校继续深造。
高职高考是中专、技校、职中等学生参加高考入读正规大学的一种途径,与普通高中生参加高考入读的性质相同,含金量最高。
高职高考比普通高考简单的地方在于:考试科目少、竞争人数比高考少,以上两个原因即可让我们晒掉,一大批对手,对于中职生来说,这也是优势!
准备参加2027届广东3+证书考试,基础不好,但现在要实习,上辅导班没时间,网课辅导效果没这么好,又想上面授课,那么【寒假班】【周末班】很适合你。
刚上职中一年级、二年级,文化课基础太差,或者没基础,到时毕业想参加高职高考,很多学生和家长未雨绸缪,开始找辅导班培训语数英文化课啦!专为中职生定制的零基础教学【寒假班】【周末班】无疑是最适合这类中职生的。
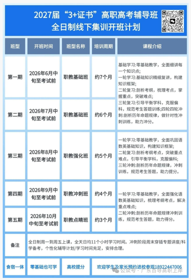
206年考试成绩不理想,打算复读,冲刺本科和深职广轻优质公办!或者是职三,下半年没有课,可以全天上课,选择【全日制集训班】周一到周五全天学习,课程安排满满,提分更高效!
报名参加我们的高职高考辅导班可以帮助学生管理备考时间,制定备考计划,老师和同学位也会分享一些有效的备考方法,帮助学生,一起努力。
2027高职高考线下辅导班,【2027届高职高考辅导班】多个班型选择,支持试听。
面向应往届广东中职生,复读生全日制班/周末班/暑假班/寒假班/一对一最早1月底开课,寒假班火热招生中!



1、寒假短期集训班
◾上课时间:2026年1月底开课,为期12天集训,走读形式(具体课程安排咨询老师)
◾招生人群:寒假班适合在校中职中专生,在读一二年级,基础太差或者想考学校高职高考班,提高文化课成绩短期提分可选择寒假班。
2、周末班
◾上课时间:春季周末班2026年3月底上到7月中旬,走读形式,约4个月课程;秋季周末班2026年9月中旬上至12月底,走读形式约4个月课程(具体课程安排咨询老师)
◾招生人群:适合在校学生,中职职高学生打基础,或者应届生实习生冲刺备考。
3、一对一针对性辅导
一对一针对性辅导,无论是线上还是线下,在时间上最大的优势,是可以根据自己上班和休息的时间来安排;在辅导的效果上最大的优势,是可以度身定做辅导方案,保证教的内容能最大限度贴合同学的基础实际;在辅导效率上最大的优势,在课堂上可保障与老师一对一的沟通,及时的解决问题;
4、暑假班
◾上课时间:2026年7月上至8月底,约2个月,走读形式(具体课程安排咨询老师)
◾招生人群:暑假班适合在校中职中专生,在读一二年级,基础太差或者想考学校高职高考班,提高文化课成绩短期提分可选择暑假班。
5、全日制集训班
另外,如果你是27届考生,职三,后期不需要上课,可以选择集训班,周一到周五全天学习,校内住宿,吃住学一体。独立校园,封闭式管理。充足的学习时间,从基础到提升到冲刺。
免责声明:部分稿件来源于网络转载,转载目的在于传递更多信息,并不代表本网赞同其观点和对其真实性负责。如涉及作品内容、版权和其它问题,请在30日内与本网联系,我们将在第一时间删除内容。
2026年广东春季高考报名时间为2025年11月1-10日,成功报名高考的考生都需参加体检,否则无法被院校录取。 体检时间:高考体检时间为高考报名后至2025年2月1日,具体时间安排因...
在广东春季高考学考中,有一些院校的分数线较高,竞争较为激烈。以下是为大家盘点分数最高的10所院校:TOP1深圳职业技术大学,25年最低录取平均分达392.6分。TOP2深圳信息职业...
春季高考(学考)普通类院校,有以下学校可报考:10831 顺德职业技术学院10833 广东轻工职业技术大学10861 广东交通职业技术学院10862 广东水利电力职业技术学院10965 潮...
距离2026年高职高考3+证书考试,已经只剩下4个月了!复读,或者第一次考的高中生,师姐要给同学们敲警钟啦!千万不要掉以轻心!毕竟报考人数一年比一年激增,2024年报考人数突...
还在为中职升学发愁?这 3 个痛点,90% 的家庭都中招了!孩子中职三年,文化课底子薄,高职高考考点摸不清?家长忙工作、孩子要上课,想补短板却没整块时间?担心普通辅导...
2025年,报考广东3+证书考试的人数达20.3万,在这庞大的考生群体中,达到本科线、有资格冲击本科院校的学生为45415人,但本科院校的招生计划为1825人。这意味着,就算符合本科...

- 扫码关注 -