高职高考是春季高考的一部分,也叫3+证书考试,是指高等职业教育招生全国统一考试,也称为“中职升高职考试”。它是由国家教育部组织实施的全国性考试,旨在选拔中等职业学校毕业生,进入高等职业院校继续深造。
高职高考是中专、技校、职中等学生参加高考入读正规大学的一种途径,与普通高中生参加高考入读的性质相同,含金量最高。
高职高考比普通高考简单的地方在于:考试科目少、竞争人数比高考少,以上两个原因即可让我们晒掉,一大批对手,对于中职生来说,这也是优势!

3+证书高职辅导周末班和寒假班,一直是大家期待的班型,欢迎学生和家长到校参观咨询~在校职中生,或在实习的同学位可以利用假期、周末时间集中培训的辅导,有针对性的学习和辅导,会帮你少走些弯路。
预约免费试听课,当场测评学习水平,定制专属提分方案!
哪些同学适合寒假班 / 周末班
准备参加2027届广东3+证书考试,基础不好,但现在要实习,上辅导班没时间,网课辅导效果没这么好,又想上面授课,那么【寒假班】【周末班】很适合你。
刚上职中一年级、二年级,文化课基础太差,或者没基础,到时毕业想参加高职高考,很多学生和家长未雨绸缪,开始找辅导班培训语数英文化课啦!专为中职生定制的零基础教学【寒假班】【周末班】无疑是最适合这类中职生的。
报名参加寒假、周末辅导班可以帮助学生管理备考时间,制定备考计划,老师和同学位也会分享一些有效的备考方法,帮助学生,一起努力。

1、寒假短期集训班
◾上课时间:2026年1月底开课,为期12天集训,走读形式(具体课程安排咨询老师)
◾招生人群:寒假班适合在校中职中专生,在读一二年级,基础太差或者想考学校高职高考班,提高文化课成绩短期提分可选择寒假班。
2、周末班
◾上课时间:春季周末班2026年3月底上到7月中旬,走读形式,约4个月课程;秋季周末班2026年9月中旬上至12月底,走读形式约4个月课程(具体课程安排咨询老师)
◾招生人群:适合在校学生,中职职高学生打基础,或者应届生实习生冲刺备考。
3、一对一针对性辅导
一对一针对性辅导,无论是线上还是线下,在时间上最大的优势,是可以根据自己上班和休息的时间来安排;在辅导的效果上最大的优势,是可以度身定做辅导方案,保证教的内容能最大限度贴合同学的基础实际;在辅导效率上最大的优势,在课堂上可保障与老师一对一的沟通,及时的解决问题;
4、暑假班
◾上课时间:2026年7月上至8月底,约2个月,走读形式(具体课程安排咨询老师)
◾招生人群:暑假班适合在校中职中专生,在读一二年级,基础太差或者想考学校高职高考班,提高文化课成绩短期提分可选择暑假班。
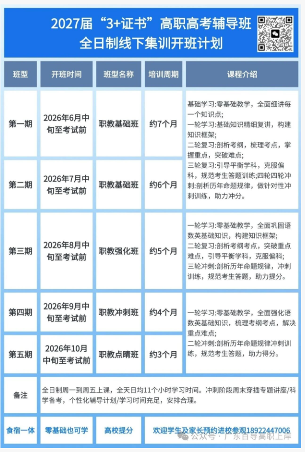
5、全日制集训班
另外,如果你是27届考生,职三,后期不需要上课,可以选择集训班,周一到周五全天学习,校内住宿,吃住学一体。独立校园,封闭式管理。充足的学习时间,从基础到提升到冲刺。

免责声明:部分稿件来源于网络转载,转载目的在于传递更多信息,并不代表本网赞同其观点和对其真实性负责。如涉及作品内容、版权和其它问题,请在30日内与本网联系,我们将在第一时间删除内容。
广东省中职生及家长注意!无论是在校中职生,还是应届生复读生,可以通过参加3+证书高职高考上大学,考本科。随着职业教育升学通道的不断拓宽,“高职高考” 已成为中职生实...
高职高考是春季高考的一部分,也叫3+证书考试,是指高等职业教育招生全国统一考试,也称为“中职升高职考试”。它是由国家教育部组织实施的全国性考试,旨在选拔中等职业学校....
👉学校名称:广州科技贸易职业学院👉学校代码:14065👉学校属性:专科【公办】👉学校地区:广州市番禺区👉学费:5250-10000👉住宿费:1000👉招办电话:020-84560708👉学校特色...
广州春季高考性价比高的线下班推荐春季高考培训市场鱼龙混杂,不少学校可能缺乏必要的办学资质,仅在写字楼内进行招生辅导,缺乏稳定的教学环境和资金支持。这类学校往往因课...
高职高考是春季高考的一部分,也叫3+证书考试,是指高等职业教育招生全国统一考试,也称为“中职升高职考试”。它是由国家教育部组织实施的全国性考试,旨在选拔中等职业学校....
高职高考考300分,也就是说平均每科需要考到100分。分数对于是中职生文化课基础相对薄弱的同学,还是有一定难度的,所以要考到这个分数,还是不容易的。必须是要加强学习和提...

- 扫码关注 -