中专、技校、职高的中职生,一样可以参加高考读真正的全日制专科和本科大学,这个高考就叫做“3+证书”考试,也叫高职高考。
2026年广东中职应届生、复读生可以参加高职高考。
什么是高职高考?
3+证书高考,全称为普通高等学校招收中职毕业生“3+专业技能课程证书”招生考试。是中专、技校、职中等参加高考入读正规大学的一种途径。其性质是普通高等教育,与普通高中参加高考入读的性质相同,含金量最高。高职高考属于中职生的高考。




【报名时间】考试前一年的11月份左右
【报名地点】应届生学校负责的可报考在本校进行,自行报考的往届毕业生请前往户口所在地市、县(市、区)招生办公室。
【考试时间】一般为春季1月份
*例如2024年3+证书考试是2024年11月初报名,2025年1月考试,2025年9月读大一。
专科批次录取的考核依据:文化科目成绩+技能证书
本科批次录取的考核依据:文化科目成绩+技能证书+职业技能测试
文化科部分:语文,数学,英语三科,每科150分,总分450分。
内容涵盖初中和高中基础知识,比普通高中高考简单很多。
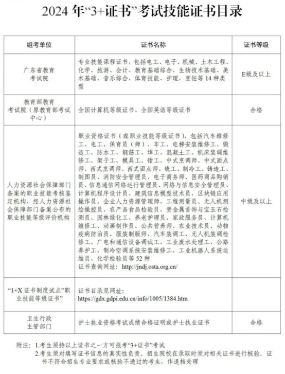
报考考生须获得下列证书之一:
(1)广东省教育考试院组考和颁发的14种专业技能课程证书。
(2)教育部考试中心组考和颁发的全国计算机等级证书、全国英语等级证书。
(3)人力资源社会保障部门备案的职业技能考核鉴定机构、经人力资源社会保障部门备案公布的职业技能等级评价机构颁发的汽车维修工、电工等52种中级及以上职业资格证书或职业技能等级证书。
(4)卫生行政主管部门颁发的护士执业资格考试成绩合格证明或护士执业证书。
(5)“1+X证书制度试点”职业技能等级证书(2022年新增)
*退役士兵报考高等职业院校,需参加全省统一文化科目考试,不设证书要求。

3+证书可以考本科和专科两个批次。新增两所本科,共有12所院校,专科有90多所院校招生。

此类考生需准备:
身份证
户口本(含复印件)
技能证书原件
*听学校安排即可
此类考生需准备:
身份证
户口本(含复印件)
技能证书原件
在校证明(需盖学校公章)
*在校证明由就读学校提供,前往学校所在地招生办公室报名。
此类考生需准备:
身份证
毕业证
户口本(含复印件)
技能证书原件
*前往户籍所在地县/区招生办公室报名
身份证、退役证
上一篇:已经是第一篇
免责声明:部分稿件来源于网络转载,转载目的在于传递更多信息,并不代表本网赞同其观点和对其真实性负责。如涉及作品内容、版权和其它问题,请在30日内与本网联系,我们将在第一时间删除内容。
今天就为大家讲解:3+证书高职高考本科院校都有哪些专业?报考本科院校要满足什么条件?校考考什么内容?👇👇👇3+证书高职高考本科院校2025年3+证书高职高考共有12所本科院校...
26年的高职高考仅剩3个月左右,还没拿到技能证书的同学们,要赶紧准备起来了!对于想要在考证&备考两手抓的同学,看过来!1+X证书的《WPS办公应用职业技能等级证书》最适合你...
中职生一样可以考本科,参加3+证书高职高考有本科批次院校招生,截止2025年,共有12所本科,其中公办本科7所、民办本科院校5所。2025年年共有韶关学院、韩山师范学院、嘉应学...
广东高职高考的考试时间,2026年3+证书考试时间1月10-11日。整理了高职高考英语作文的近5年真题和范文!看完你也许能找到一些灵感和技巧!多积累词汇和句型,多读范文,模仿好...
2025年广东高职高考3+证书排位8~10万参考院校:排位在8~10万,分数在219~197分,150-200分段属于中低分数段这个分数段以民办为主!虽然可选的院校专业组还是比较少的可以选择...
广东省中职生及家长注意!无论是在校中职生,还是应届生复读生,可以通过参加3+证书高考上全日制大学,文凭和普通高中生考上一致。随着职业教育升学通道的不断拓宽,“高职高...

- 扫码关注 -